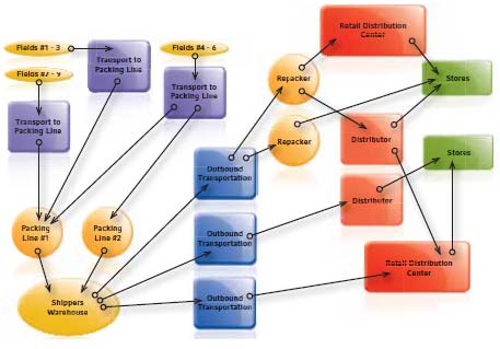
On January 4, 2011, President Barack Obama signed into law the FDA Food Safety Modernization Act, which, among other things, expands the authority of the U.S. Food and Drug Administration (FDA) to establish a product tracing system that will allow it to quickly track and trace foods as they move through the supply chain. The new law requires the FDA to initiate pilot traceability projects with the food industry by the end of September 2011, assess the costs and benefits of adopting tracing techn…


![]()
